
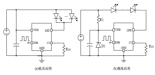
The low-voltage linear LED constant current driver has a simple periphery and is suitable for LED constant current lighting in the voltage range of 5-100 V.. The PWM port of the chip supports Gao Hui dimming and can respond to the PWM dimming signal with ultra-small pulse width of 60ns. To provide customers with the best solution, give full play to the advantages of lamps, and realize the dimming effect of landscape stage lamp Gao Hui, and 65535(256*256) level Gao Hui dimming. When the PWM port is high, the chip works normally. When it is low, the chip output is turned off. The chip adopts linear constant current control algorithm, which can realize LED constant current with only two resistors and one capacitor, and ensure the output current constant current accuracy ≤ 3% and the current deviation between channels ≤ 1%; The peripheral circuit is concise and the system is stable and reliable. The output current of the chip is set by REXT port resistance, and the maximum current can reach 3A. The current can be modulated by PWM Gao Hui, achieving a dimming ratio of 65536:1. The PWM port is pulled up by default, and it has 100uA pull-up capability.
