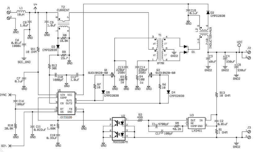
CD5030是一款高壓脈寬調制(PWM)推挽控制 芯片,它可以實現絕大多數推挽拓撲電源輸出轉換。 基于電流模式控制并且簡化了環路補償的設計。
CD5030包括一個高壓啟動穩壓器,可運行在一 個最高可達100V的寬輸入范圍。該PWM芯片專為 高速振蕩器設計,頻率范圍最高達1MHz,總傳播延 遲小于100ns。該芯片還包含誤差放大器、高精度基 準、逐周期過流保護,斜坡補償,軟啟動,振蕩器 同步能力和過熱保護功能。
內置高壓啟動穩壓器 ? 單一電阻設置頻率 ? 同步功能 ? 誤差信號放大 ? 高精度基準源 ? 可調軟啟動 ? 雙模式過流保護 ? 斜坡補償 ? 1.5A峰值柵極驅動器 ? 過熱保護







