ErP:energy-related products,即能源相關產品,指的是任何已經投放于市場和已經被交付使用的,而且在其使用過程中會對能源消耗有影響的產品。歐盟在2019年12月5日公布的針對照明產品新ErP法規EU2019/2020以及電流諧波標準IEC 61000-3-2:2019,從2022年3月1日起已經正式實施。

針對新的標準,晶豐明源創新推出了專利的基于BP5218EC的0.5PF低諧波單段線性方案(中國發明專利ZL202211216658.7),相比0.5PF單段線性方案保留了其高可靠性和低成本的優點,同時又改善了諧波差、效率低等問題,是當前頗具性價比的ErP光源驅動解決方案。

BPSemi
-產品介紹-
01
目標應用
LED蠟燭燈、燈絲燈
02
性能特點
內置線補償功能
無需壓敏,抗浪涌800V以上
LED電流可外部設定
±5% LED輸出電流精度
過溫調節功能
采用ESSOP6封裝
03
封裝形式

04
方案實物圖

05
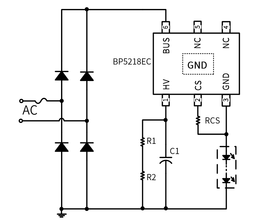
應用結構圖

BPSemi
01
電性能

02
輸入電流波形圖

03
輸出電流波形圖

04
諧波數據

BPSemi



BP5218EC電解電容充電電壓更高,放電時間更短,所以相同功率下可以使用更小容量的電解電容就能滿足頻閃要求。相同功率,BP5218EC新架構電容量可以減小30%以上,下圖為不同功率下兩種架構電容容量對比。




BP5218EC在BP5218E的基礎上外圍少了3顆貼片電阻、1顆快恢復二極管和1顆壓敏電阻,電解電容容量減少了2uF,成本降低了接近0.2元。