又到了秋冬交替的季節。華燈初上的時候,許多家庭的燈光也隨著氣溫的變化慢慢從冷色變到了暖色。可變色溫的燈具,不但改善了客戶體驗,而且可以幫助渠道商有效的降低庫存。這其中,墻壁開關變色作為成本最低的實現方式,占據著這個應用的主流。之前有很多出口型的客戶提出,可控硅調光作為歐美最傳統和普及率最高的調光方式,也希望加入可變色溫的功能。但傳統的開關變色解決方案,由于控制方式的局限,在搭配可控硅調光時,會出現調光到低端色溫自動切換的問題。所以很多客戶不得不采用撥碼,單片機甚至是智能控制這樣的高成本方式來實現可控硅調光的開關變色功能。
晶豐明源通過創新的帶記憶開關變色技術,完美的解決了這個問題。晶豐明源的帶記憶開關變色產品內置色溫狀態的切換控制和記憶存儲,即使調光到低端色溫也不會誤切換。開關窗口切換時間通過芯片內部單元做精確計時,供電充足情況下與外部元器件參數無關,大大增強了多燈使用中切換的一致性;而且,設計上利用了晶豐明源專利的“上電緩存及浮柵電荷再充電”技術,搭配耐溫性更高的EEPROM浮柵工藝,在每次上電電壓穩定后將電荷注入到最滿,確保了高溫狀態下的保存時間,有效保障了色溫的一致性。解決了消費類單片機高溫環境下容易掉數據導致狀態不一致的痛點。

可控硅方案主要分為兩個類型,開關電源方案和線性方案。針對這兩大類拓撲類型,后級有不同的開關調色溫產品來匹配。
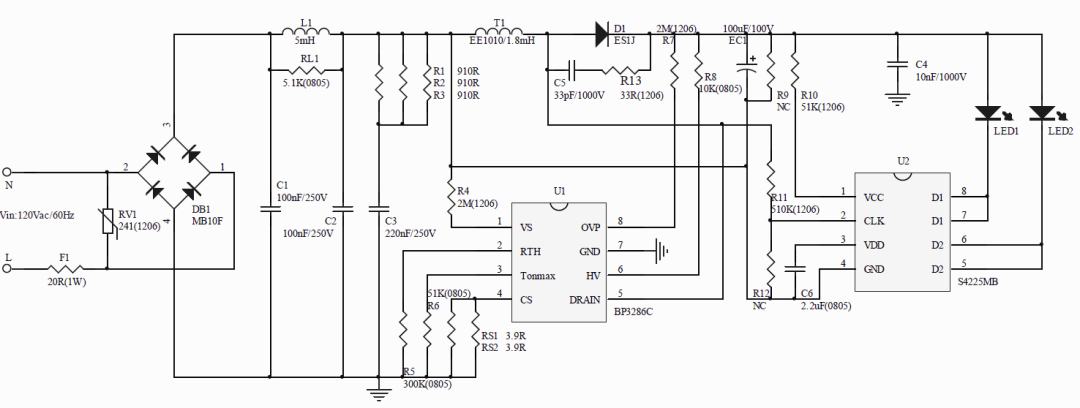
典型應用方案(BP3286C+S4225MB)
方案規格:
輸入電壓:90-132V
輸出電壓:72V
輸出電流:100MA
原理圖

如圖所示,S4225MB放在BP3286C后級,通過CLK管腳檢測前級電感電壓波形來進行掉電判斷,然后去切換輸出部分的兩路內置MOS進行色溫選擇。外圍僅需幾個電阻及一個供電貼片電容即可,應用非常簡單,且不影響調光兼容性。
此類方案可靠性好,集成度高,使用簡便。還可以取代撥碼開關調色,可以減少出口訂單中的SKU ;即使用戶在使用過程中,想要再次選擇色溫,也可以根據簡單的復位操作指引自己切換狀態。
實物圖


效率特性


調光曲線還可以根據TONMAX引腳電阻靈活設置。阻值越大,相同調光角度對應的輸出電流越大。

開關電源可控硅+開關帶記憶調色方案特點:
1. S4225MB,自動存儲最后一次關燈狀態,并在下次開燈時自動呈現。
2. S4225MB,通過內部精準計時,確保同一開關控制的多盞燈切換狀態完全一致。
3. BP3286C內置COMP和 VCC電容,節省成本和體積。
4. BP3286C閉環控制,輕松實現0.9PF和良好的線性調整率。
5. 相對線性方案,輸出電壓可調節范圍很寬。
實際根據應用場景(球泡燈,吸頂燈,筒燈)和用戶習慣的不同,前級和后級我們都有不同的產品來搭配。
前級選型

后級選型

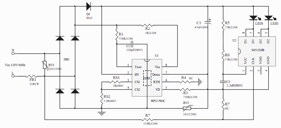
方案規格:
輸入電壓:90-132V
輸出電壓:135V
輸出電流:57MA
線路結構

原理圖

實物圖

S4512MB通過檢測輸入電壓波形來進行掉電判斷,然后去切換輸出兩路內置MOS進行開關調色溫。外圍僅需幾個電阻及一個供電貼片電容即可,整體外圍非常簡單此類方案基本上全貼片元件,可自動化作業,可以提高生產效率,降低作業成本。
BP5178GC+S4512MB電氣性能
效率特性



線性可控硅+開關帶記憶調色方案特點:
1. S4512MB,自動存儲最后一次關燈狀態,并在下次開燈時自動呈現。
2. S4512MB,通過內部精準計時,確保同一開關控制的多盞燈切換狀態完全一致。
3. BP5178GC調光全程0噪音。
4. BP5178GC+S4512MB基本全貼片元件,可實現自動化作業。
后級切色溫選型

晶豐明源通過技術創新,成功的把開關變色和可控硅調光這兩個LED照明的成熟應用組合在一起,提升客戶體驗的同時,增加了產品的競爭力。晶豐明源的可控硅調光+帶記憶開關調色溫方案,外圍簡單,調光兼容性好,開關變色一致性好,是講求性價比的球泡和筒燈方案的不二選擇!