BP2863XK是一款降壓型領先恒流驅動芯片。集成800V整流橋 集成600V超快恢復二極管 無VCC電容、無啟動電阻 集成高壓供電功能 低母線電壓下不閃燈多燈并聯無閃爍 士5%LED輸出電流精度 LED短路保護 過熱調節功能 采用ASO...
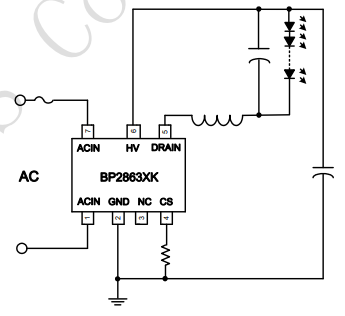
BP2863XK是一款降壓型LED恒流驅動芯片。芯片工作在電感電流臨界連續模式,適用于85Vac~265Vac全范圍輸入電壓的非隔離降壓型 LED 恒流電源。 BP2863XK芯片內部集成500V功率開關,采用柵極退磁檢測技術和高壓JFET 供電技術,無需VCC電容和啟動電阻,使其外圍器件更簡單,節約了外圍的成本和體積。
集成800V整流橋 集成600V超快恢復二極管 無VCC電容、無啟動電阻 集成高壓供電功能 低母線電壓下不閃燈多燈并聯無閃爍 士5%LED輸出電流精度 LED短路保護 過熱調節功能 采用ASOP7封裝
應用領域 LED蠟燭燈 LED球泡燈 其它LED照明

| 產品型號 | 封裝 | MOS內阻 | MOS耐壓 | 過溫 保護 | 開路保護 | 輸出電流@Vout=72V(mA) (Vin=176V-265V) | 最大輸出功率(W) (Vin=176V-265V) |
| BP2863X | ASOP-7 | 22Ω-12Ω | 500V | 140℃ | - | 120-190 | 18 |
| BP2863XJ | ASOP-7 | 22Ω-4.8Ω | 500V | 140℃ | Y | 120-380 | 30 |
| BP2863XK | ASOP-7 | 22Ω-12Ω | 500V | 120℃ | - | 120-190 | 18 |
| BP2861XJ | SOP-7T | 22Ω-4.8Ω | 500V | 140℃ | Y | 120-380 | 30 |
| BP2861XK | SOP-7T | 22Ω-4.8Ω | 500V | 120℃ | - | 120-380 | 30 |
| BP2821XK | ESSOP6 | 16Ω-8.5Ω | 500V | 120℃ | - | 180-380 | 30 |
| BP2866XJ | SOP-7D | 12Ω-2.0Ω | 500V | 140℃ | Y | 220-550 | 40 |
| BP2868XS | HSOP-7 | 4.8Ω-3Ω | 500V | 140℃ | Y | 530 | 43 |
| BP2826FK | ESSOP6 | 3Ω | 500V | 120℃ | - | 500 | 43 |
| BP2867XJ | DIP-7D | 5.8Ω-2.0Ω | 500V | 140℃ | Y | 380-550 | 50 |