首頁 >> 產品中心 >> BPS晶豐明源 >> AC/DC隔離低PF
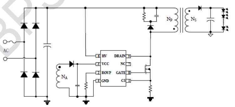
是一款高精度的兩繞組、低 PF 原邊反饋恒流驅動器,適合搭配前級 APFC 升壓電路,實現兩級隔離無頻閃應用。 BP3187EB 芯片采用差分采樣檢測輸出電壓和退磁信號可以實現兩繞組隔離應用(VCC 獨立電源供電),同時確保優異的 OVP 精度。
優勢 內置高壓啟動和供電,啟動速度快 內置 650V MOSFET 高精度電流參考 低工作電流 高精度空載電壓基準 優異的負載調整率和線性調整率 臨界連續導通模式和準諧振模式,EMC 優化 VCC 欠壓鎖定 逐周期限流 完善的保護功能
應用領域 LED 面板燈 LED 筒燈

| 產品型號 | 封裝 | MOS內阻 | MOS耐壓 | 過溫 保護 | 防多燈 并聯閃燈 | 開路保護 | 輸出功率 @Vin:85V-265V(W) | 輸出功率 @Vin:176V-265V(W) |
| BP3166XS | SOP7 | 25Ω-14Ω | 650V | Y | Y | Y(Internal) | 3W-5W | 5W-7W |
| BP3166XH | SOP7 | 9Ω-3Ω | 650V-600V | Y | Y | Y(Internal) | 7W-12W | 9W-15W |
| BP3167XH | DIP7 | 4.7Ω-2Ω | 650V-600V | Y | Y | Y(Internal) | 12W-24W | 15W-24W |
| BP3189A | SOP8 | - | - | Y | Y | Y(External) | 50W | 100W |
| BP3336DB | SOP8 | 2.4Ω | 650V | Y | Y | Y(External) | - | 30W |
| BP3186CB | SOP8 | 5.7Ω | 650V | Y | Y | Y(External) | - | 20W |
| BP3187DB | DIP7 | 2Ω | 650V | Y | Y | Y(External) | - | 40W |
| BP3187ED | DIP7 | 2.5Ω | 700V | Y | Y | Y(External) | - | 45W |
| BP3182EB | BPSOP10 | 1.8Ω | 650V | Y | Y | Y(External) | - | 40W |
| BP3182ED | BPSOP10 | 2Ω | 700V | Y | Y | Y(External) | - | 40W |
| BP3187EB | DIP7 | 1.8Ω | 650V | Y | Y | Y(External) | - | 50W |
| BP3337DB | DIP7 | 2Ω | 650V | Y | Y | Y(External) | - | 40W |
| BP3337EB | DIP7 | 1.8Ω | 650V | Y | Y | Y(External) | - | 50W |
| BP3189B | SOP8 | External | External | Y | Y | Y(External) | - | 100W |