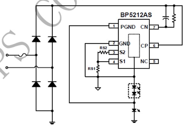
BP5212AS 是一款高精度的雙壓線性恒流 LED 控制芯片,集成了高壓 MOS 管、超快恢復管和 JFET 高壓供電功能。主要用于雙電壓輸入的高功率因數的各類光源和燈具的驅動,同時具有良好的線性調整率。由于不需要磁性元件,LED 驅動器可以實現小體積、長壽命,并符合 EMI 規定。 BP5212AS可以通過外部電陽精確的設定LED 電流目具有線電壓補償功能,從而提高線性調整率。
優勢 支持雙壓應用 串并軟切換,切換無閃爍 集成 600V 超快恢復二極管集成 650VMOS外圍電路非常簡單,驅動器體積非常小 無需磁性元件 超快 LED 啟動 LED 電流可外部設定 過溫調節功能 采用 HSOP7封裝

| 產品型號 | 封裝 | 線補償 | 過熱調節 | MOS 耐壓 | 應用 | 單顆功率 |
| BP5133XJ | HSOP-7 | N | TREG:150℃ | 500V | 集成整流橋單段線性恒流 | 7W-10W |
| BP5228DL | ESOP8 | Y | TREG:140℃ | 500V/500V | 兩段線性 | 10W |
| BP5356HC | ESOP8 | Y | TREG:140℃ | 650V/650V/650V | 三段線性 | 10W |
| BP5356H | ESOP8 | Y | RTH可設置 | 700V/700V/700V | 三段線性 | 10W |
| BP5336H | ESOP8 | Y | TREG:140℃ | 700V/700V/700V | 三段線性 | 10W |
| BP5358H | ESOP8 | Y | RTH可設置 | 700V/700V/700V | 三段線性滿足分次諧波要求 | 10W |
| BP5218AS | ESSOP6 | Y | TREG:150℃ | 650V/650V | 雙壓線性恒流 | 10W |
| BP5212AS | HSOP7 | Y | TREG:150℃ | 700V/700V | 雙壓線性恒流 | 10W |
| BP5218E | ESOP8 | Y | TREG:150℃ | 700V/500V | 單段線性歐洲ERP外置恒功率補償 | 9W |
| BP5218EC | ESSOP6 | Y | TREG:150℃ | 500V/500V | 單段線性歐洲ERP內恒功率補償 | 9W |
| BP5218FCL | HSOP7 | Y | TREG:150℃ | 500V/500V | 單段線性歐洲ERP內恒功率補償 | 15W |
| BP5218ECL | ESSOP6 | N | TREG:150℃ | 500V | 高性價比單段線性歐洲ERP | 10W |
| BP5228FC | ESOP8 | Y | TREG:150℃ | 500V | 新國標寬壓輸入線性恒流 | 15W |
| BP5151DK | ESOP8 | Y | TREG:150℃ | 700V | 單段線性外置恒功率補償 | 10W |
| BP5131JA | SOT89-3 | N | TREG:150℃ | 500V | 單段線性恒流 | 7W |
| BP5116AJ | ESOP8 | N | TREG:150℃ | 500V | 單段線性恒流 | 7W |
| BP5116DJ | ESOP8 | N | TREG:150℃ | 500V | 單段線性恒流 | 10W |
| BP5131HC | ESOP8 | N | TREG:150℃ | 500V | 單段線性恒流 | 10W |
| BP5118GH | ESOP8 | Y | 135℃/150℃ | 500V | 高PF高效率單段線性恒流 | 15W |
| BP5133HC | HSOP-7 | N | TREG:150℃ | 500V | 集成整流橋單段線性恒流 | 10W |
| BP5138XJ | ESOP-6 | N | TREG:150℃ | 500V | 集成整流橋單段線性恒流 | 7W-10W |
| BP5151DH | ESOP8 | Y | TREG:130℃ | 700V | 單段線性外置恒功率補償 | 10W |