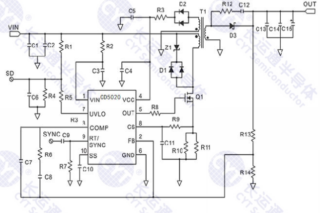
CD5020 是一款高壓脈寬調制(PWM)控制 芯片,它可以實現絕大多數單端拓撲電源 輸出轉換。電壓調節是基于電流模式控制 并且簡化了環路補償的設計。 CD5020 包括一個高壓啟動調節器,可運 行在一個范圍最高可達100V的寬輸入范 圍。該PWM芯片是專為高速振蕩器設計 的,頻率范圍最高1MHz,總傳播延遲小 于100ns。該芯片還包含誤差放大器,高 精度基準,欠壓保護,逐周期過流保護, 斜率補償,軟啟動,振蕩器同步能力和熱 保護功能。
? 內置高壓啟動穩壓器 ? 誤差信號放大器 ? 高精度基準電壓調節 ? 可編程軟啟動 ? 1A峰值驅動門電路 ? 最大占空比限制80% ? 線下可編程的電壓鎖定與滯后可調節 ? 逐周期過電流保護 ? 斜率補償 ? 可編程振蕩器頻率及同步功能 ? 電流前沿消隱 ? 過熱保護 ? 封裝形式:VSSOP10
應用領域 ? DC/DC電源



| Model | Function | Control Mode | Input Voltage | Temperature | Maximum Duty | Packaging form | CORR TI |
| CD5022 | Current mode boost, SEPIC And flyback control. | Based on current mode control | 6V-60V | -40℃~125℃ | 0.9 | VSSOP-10 | LM5022 |
| CD5021 | Off-line PWM PW control | 8V-30V | -40℃~125℃ | 0.85 | VSSOP-8 | LM5021 | |
| CD5041 | Cascade PWM control | 15V-90V | -40℃~125℃ | — | TSSOP-16/WSON-16 | LM5041 | |
| CD5032 | Current-mode high voltage PWM control | 13V-100V | -40℃~125℃ | 0.76 | TSSOP-16 | LM5032 | |
| CD5020 | Current-mode high voltage PWM control | 13V~80V | -40℃~125℃ | 0.8 | VSSOP-10 | LM5020 | |
| CD5020A | Current-mode high voltage PWM control | 13V~90V | -40℃~125℃ | 0.8 | VSSOP-10/WSON-10 | LM5020A | |
| CD5026 | Current-mode active clamping PWM control | 13V~100V | -40℃~125℃ | 0.76 | TSSOP-16/WSON-16 | LM5026 | |
| CD5030 | Current-mode high-voltage PWM push-pull control | 14V~90V | -40℃~125℃ | 0.5 | VSSOP-10/WSON-10 | LM5030 | |
| CD5025 | Voltage source active clamping PWM control | Feedforward voltage mode control | 13V~100V | -40℃~125℃ | 0.8 | TSSOP-16/WSON-16 | LM5025 |
| CD5035 | Half-bridge topology power conversion PWM control | Voltage control mode | 13V~100V | -40℃~125℃ | 0 | HTSSOP-20/WQFN-24 | LM5035 |