750V的SiC功率管 支持CCM和DCM多模式工作方式 高精度的恒壓、恒流輸出特性 優異的EMI特性 優異的音頻特性 低啟動電流,實現低待機功耗<75mW 可編程的輸出線纜補償功能">
LP3798EXM內部集成大于750V的SiC功率管,采用特有的檢測方式和算法,系統可以工作在恒壓和恒流兩種狀態。
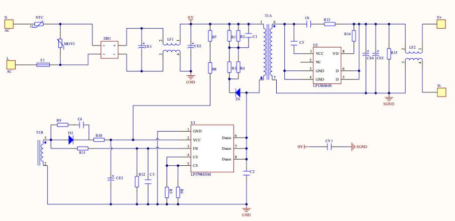
LP3798EXM采用原邊反饋控制方式,可省略光耦和TL431,可以工作在DCM和CCM兩種工作方式。在恒壓工作狀態下,系統的工作方式隨負載的變化而變化,當負載為重載的時候,其工作在峰值電流控制的定頻方式,原邊峰值電流隨負載的降低而降低,當負載降低到一定程度時,系統工作在變頻方式,通過降低系統工作頻率的方式來提高全負載范圍內的平均效率。
在恒流工作狀態時,芯片通過FB電壓得到副邊電流退磁占比,通過CS電壓的中心點來取得副邊電流退磁時間內的電流平均值,通過固定所述電流平均值和退磁占比的乘積來實現良好的恒流特性。
LP3798EXM具有多種保護功能,包括輸入欠壓保護、FB反饋電阻開短路保護、CS開短路保護、輸出短路保護、輸出過壓保護、電感過電流保護、最大導通時間保護以及過溫保護。
LP3798EXM采用ASOP6封裝



