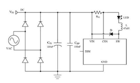
LS8115 是高亮度 LED 的降壓恒流驅動芯片,LS8115 外部采用極少的元器件,為 MR16 LED 燈杯、LED 舞臺燈、車載 LED 燈、太陽能 LED 燈和 LED 路燈提供一個極高 性價比的解決方案。其輸入電壓范圍從 5 V 到 30 V,輸出電流通過采樣電阻設定,單 顆 LED 最大輸出電流可達 1.2 安。LED 電流精度高達±3%。LS8115 可以通過 DIM 引腳 接受 0.5-2.5V 的模擬調光以及頻率范圍很寬的 PWM 調光。當 DIM 的電壓低于 0.3V 時,功率開關關斷,進入極低工作電流的待機狀態。LS8115 內置功率開關,根據不同的 輸入電壓,可以驅動多顆 1 瓦或 3 瓦的 LED,且包含過溫保護、LED 短路和開路保護 功能。
LS8115 采用體積很小的 SOT89-5 封裝。
LS6211 采用體積很小的 SOT23-5 封裝。
? 極少的外部元件 ? 5V 到 30V 的電壓輸入范圍 ? ±3%的輸出電流精度 ? LED 開路保護 ? LED 短路保護 ? 過溫保護 ? 最大輸出電流 1.2A ? 復用 DIM 模擬調光 ? 復用 DIMPWM 調光 ? 高達 97%的效率 ? 輸出可調的橫流控制方法
應用: ? 車載 LED 燈 ? LED 舞臺燈 ? 太陽能 LED 燈 ? LED 信號燈 ? LED 路燈 ? MR16/11 射燈代替鹵素燈


