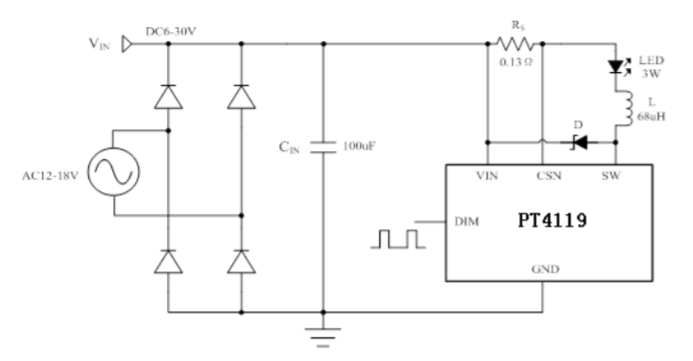
PT4119 是一款連續電感電流導通模式的降壓恒流 源,用于驅動一顆或多顆串聯 LED。PT4119 輸入電壓 范圍從 6 伏到 30 伏,輸出電流可調,最大可達 0.8 安培。 根據不同的輸入電壓和外部器件,PT4119 可以驅動高 達數十瓦的 LED。 PT4119 內置功率開關,采用高端電流采樣設置 LED平均電流,并通過DIM引腳可以接受模擬調光和很 寬范圍的PWM調光。當DIM的電壓低于0.3伏時,功率 開關關斷,PT4119進入極低工作電流的待機狀態。
PT4119 采用 SOT89-5 封裝和 ESOP8 封裝。
特點
? 極少的外部元器件 ? 很寬的輸入電壓范圍:從 6V 到 30V ? 最大輸出 0.8A 的電流 ? 復用 DIM 引腳進行 LED 開關、模擬調光和 PWM 調光 ? 3%的輸出電流精度 ? LED 開路自然保護 ? 高達 97%的效率 ? 輸出可調的恒流控制方法 ? 增強散熱能力的 ESOP8 封裝可用于大功率驅動
應用
? 低壓 LED 射燈代替鹵素燈 ? 車載 LED 燈 ? LED 備用燈 ? LED 信號燈


