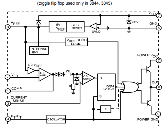
3842/43/44/45是固定頻率電流模式PWM控制器。它們專為離線和直流到DC轉換器應用而設計,外部元件最少。內部實現的電路包括用于精確占空比控制的調整振蕩器、溫度補償基準電壓源、高增益誤差放大器、電流檢測比較器和適合驅動功率MOSFET的高電流至峰值輸出。保護電路包括內置欠壓閉鎖和電流限制。3842和3844的UVLO閾值分別為16 V(開)和10 V(關)。3843/ 45的相應閾值為8.4V(開)和7.6V(關)。3842)和3843可在100%占空比內運行。3844和3845可以在50%的占空比內運行。

