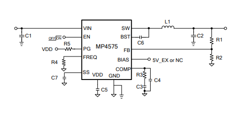
MP4575是一款頻率可編程、降壓、開關轉換器,內置高端和低端功率MOSFETs。MP4575可提供5A的連續輸出電流,峰值電流控制可實現出色的瞬態響應和效率性能。4.5V至55V的寬輸入電壓范圍支持各種降壓PoE,包括工業應用,汽車和打印機與DC高壓總線。
MP4575使用峰值電流模式控制來調節輸出電壓。MP4575提供具有谷值電流檢測的過流保護(OCP ),用于防止電流流失。MP4575還具有精確可靠的過壓保護(OVP)和自動恢復熱保護。
提供可選的外部軟啟動。啟用和電源良好指示功能可用于輕松跟蹤電源。為了提高效率,當負載較輕時,MP4575會自動降低開關頻率。同時,當檢測到零電感電流時,低端MOSFET關閉,以降低驅動器損耗。集成低端MOSFET的同步工作模式有助于降低傳導損耗,減少外部元件空間,從而節省成本。
MP4575采用TSSOP-20 EP封裝,帶裸露焊盤。



