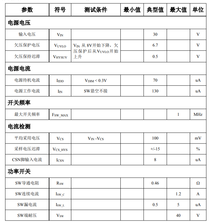
M4115是一款降壓、恒流、高效率的高亮度LED驅動器。M4115特別適合寬輸入電壓和寬負載范圍的應用,輸入電壓范圍從8V到30V,負載輸出電壓可從3V到28V。通過外接電阻可以設定輸出電流,輸出電流可達1.2A,且恒流精度高。
M4115只需很少的外接元件就可實現降壓、恒流驅動功能,并可以通過DIM引腳實現PWM和線性調光功能,且當VpM=OV時,整個芯片關斷進入低功耗待機模式。另外,當DIM腳接NTC電阻到地可實現輸出LED過溫電流補償功能。由于采用滯環控制方式,M4115對負載瞬變具有非常快的響應速度,最高工作頻率可達1MHz。
M4115內置負載開路和負載短路保護功能,有效地保護恒流控制系統。
M4115采用SOT89-5和SOT23-5封裝。
應用范圍
? 低壓 LED 射燈/低壓工業用燈 ? 車載 LED 燈 ? LED 備用燈 ? LED 信號燈 ? LED 舞臺燈




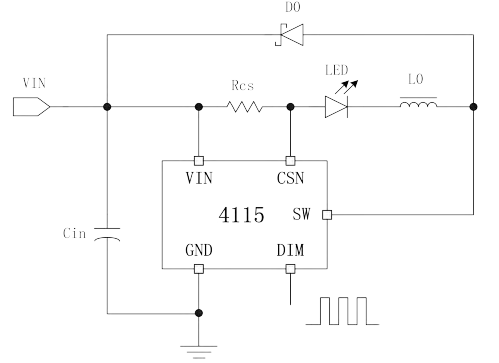
M4115 是一款降壓、恒流、高效率 的高亮度 LED 驅動器。芯片內部電路包括 電流比較器、高/低端電壓檢測比較器、RS 觸發器、驅動器、功率開關管、過溫保護 電路、參考電壓電路 BG 和 LDO 電路等, 如圖 2 的內部電路方框圖所示。其中,高/ 低端電壓檢測比較器、RS 觸發器組成一個遲滯比較器;參考電壓電路提供穩定的比 較閾值電平,并且由于采用內部的修正技 術,保證了輸出電流的高精度和低溫度漂 移,輸出電流精度達到±5%;過溫保護電 路在芯片結溫過高(130°C)時自動降低 輸出電流,保護芯片和系統,從而使得電 路能夠安全地輸出較大電流,提高了可靠性。
開路保護 4115 具有內在開路保護功能,負 載一旦開路,芯片的 SW 處于懸空狀態, 芯片將被設置于安全的低功率模式,因此 LED 負載開路時 LED 和芯片都是安全的。 負載重新連接后進入正常的工作狀態。
輸入電容 在電源輸入必須就近接一個低等效串 聯電阻(ESR)的旁路電容,ESR 越大, 效率損失會變大。該旁路電容要能承受較 大的峰值電流,并能使電源的輸入電流平 均,減小對輸入電源的沖擊。直流輸入時, 該旁路電容的最小值為 4.7uF,在交流輸 入或低電壓輸入,旁路電容需要 100uF 的 鉭電容或類似電容。該旁路電容盡可能靠 近芯片的輸入管腳。 為了保證在不同溫度和工作電壓下的 穩定性,建議使用 X5R/X7R 的電容。
電感選取 4115 推薦使用的電感參數范圍為 27uH ~ 100uH。電感的飽和電流必須要比 輸出電流高 30%到 50%。 LED 輸出電流越小,建議采用的電感 值越大。在電流能力滿足要求的前提下, 希望電感取得大一些,這樣恒流的效果會 更好一些。電感器在布板時請盡量靠近 VIN 和 SW,以避免寄生電阻所造成的效 率損失。
二極管選取 為了保證最大的效率以及性能,二極 管(D0)應選擇快速恢復、低正向壓降、 低寄生電容、低漏電的肖特基二極管,電 流能力以及耐壓視具體的應用而定,但應 保持30%的余量,有助于穩定可靠的工作。 另外值得注意的一點是應考慮溫度高 于 85℃時肖特基的反向漏電流。過高的漏 電會導致增加系統的功率耗散。AC12V 整 流二極管(D0)一定要選用低壓降的肖特基二極管,以降低自身功率耗散。