ICNE2530D 是一款適應于可控硅調 光高壓線性 LED 恒流驅動芯片,內部集 成 500V 高壓 MOS。 ICNE2530D 可通過外設電阻設定可 控硅調光器的維持電流,同時也可以對 LED 所需要的驅動電流進行設置,電流 可在 5mA~100mA 范圍內進行任意調節, 芯片電流精準度可達到±3%。 ICNE2530D 內置負溫度補償功能,有 利于改善線性電源系統的源調整率;內 置過溫保護功能可以有效防止系統溫度 突變造成的損壞。 ICNE2530D 整個系統具有外圍簡單, 應用靈活,可靠性高,體積小,系統成 本低等優點。
■ 可控硅恒流控制技術 ■ 輸出電流可編程 ■ 片間輸出電流偏差:±3% ■ 內置負溫度補償,改善源調整率 ■ 內置過溫保護功能 ■ 芯片應用系統無 EMI 問題 ■ eSOP-8L 封裝技術
應用 ■ LED 球泡燈 ■ LED 吸頂燈 ■ LED 蠟燭燈





| 產品型號 | 驅動類型 | 輸入電壓 | 輸出電流 | 封裝方式 | 簡單描述 |
| IML8673NL-TR | AC-DC | 110V/220V | 180mA | DFN2*2mm-6L | 高壓性線 |
| IML8674LL-TR | AC-DC | 110V/220V | 180mA | DFN3*3mm-10L | 高壓性線 |
| IML8676CL-TR | AC-DC | 110V/220V | 180mA | DFN3*3mm-8L | 高壓性線 |
| IML8684BP-ADJ-TR | AC-DC | 110V/220V | 150mA | SOT-89 | 高壓性線 |
| IML8684NL-ADJ-TR | AC-DC | 110V/220V | 150mA | DFN2*2mm-6L | 高壓性線 |
| IML8685AE-TR | Active | 110V/220V | 75mA | TSOT23-3L | 高壓性線 |
| IML8686AK-TR | AC-DC | 110V/220V | 250mA | SOT-223 | 高壓性線 |
| IML8686AP-TR | AC-DC | 110V/220V | 150mA | SOP89-3 | 高壓性線 |
| IML8686APA-TR | AC-DC | 110V/220V | 160mA | SOP89-3 | 高壓性線 |
| IML8686APB-TR | AC-DC | 110V/220V | 110mA | SOP89-3 | 高壓性線 |
| IML8690NL-TR | AC-DC | 110V/220V | 30W | DFN2*2mm-6L | 高壓性線 |
| IML8693NE-TR | AC-DC | 110V/220V | 30W | TSOT23-6L | 高壓性線 |
| IML8691CL-TR | Dimming | 110V/220V | / | DFN3*3mm-8L | PWM調光 |
| IML8692CFA-TR | AC-DC | 110V/220V | 25W | SOP-8L | 高壓性線 可控硅調光 |
| IML3160AK | MOS | 600V | 1.5A | SOT-223 | 功率MOS管 |
| AMC7140 | DC-DC | 5-80V | 700mA | TO-252-5L | 線性降壓 |
| ICL1701 | DC-DC | 5-75V | 1.5A | TO252-5L | 線性降壓 |
| ICL1702 | DC-DC | 5-40V | 700mA | ESop-8/TO252-5L | 線性降壓 |
| ICL9201 | 40V | 50mA | SOT-23 | 去頻閃IC | |
| ICL1101 | AC-DC | 110V/220V | 7/14/21/28mA | 70*70UM2 | 高壓性線 |
| ICL1102 | AC-DC | 110V/220V | 100mA | SOT89/ESOP8/TO252 | 550V高壓性線恒流IC |
| ICL1103 | AC-DC | 110V/220V | 60mA | SOT89/ESOP8/HSOP-7 | 550V高壓性線恒流IC |
| ICL1104 | AC-DC | 110V/220V | 100mA | SOT89/ESOP8/TO252 | 650V高壓性線恒流IC |
| ICL1202 | AC-DC | 110V/220V | 100mA | eSOP-8 | 智能調光線性恒流IC |
| ICL1402/ICL1403 | AC-DC | 110V/220V | 100mA*2 | eSOP-8 | 雙通道高壓性線恒流IC |
| ICNE2521DE/A/B | AC-DC | 110V/220V | 100mA | eSOP-8 | 高壓性線 |
| ICNE2521DS/A/B | AC-DC | 110V/220V | 100mA | SOT-89-3 | 高壓性線 |
| ICNE2521DT/A/B | AC-DC | 110V/220V | 100mA | TO-252-3L | 高壓性線 |
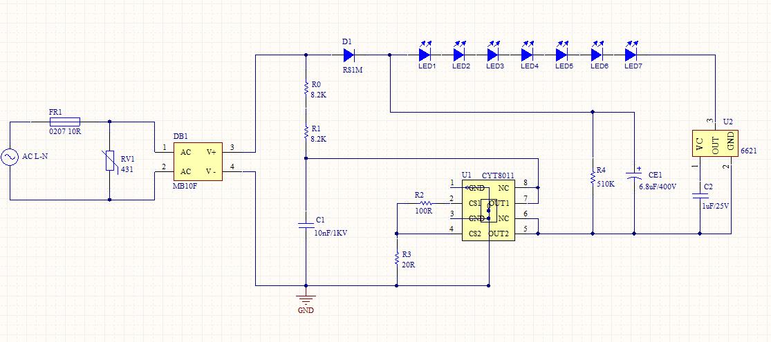
| ICNE2530DE | AC-DC | 110V/220V | 100mA*2 | eSOP-8 | 雙通道高壓性線恒流IC |
| ICNE2531 | AC-DC | 110V/220V | 100mA | eSOP-8 | 可控硅調光高壓性線 |
| ICL3101 | AC-DC | 85V-265V | 150-220mA | SOT-33-4L/SOP-7L | 非隔離降壓恒流去VCC |
| ICL3102 | AC-DC | 85V-265V | 220-600mA | SOP-7L/DIP-7L | 非隔離降壓恒流去VCC |
| ICL9101AP | 開關調光 | 85V-265V | 300mA | SOP-8L | 帶記憶雙通道調色溫 |
| ICL9104AP | 開關調光 | 85V-265V | 280mA | SOP-8L | 帶記憶雙通道調色溫 |