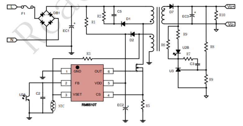
RM6520是一種離線式開關電源管理芯片,內置電流模式 PWM+PFM 控制器,支持谷 底檢測開通功能,滿足六級能效標準。
RM6520采用低電流啟動模式及低工作 電流,減少待機損耗。芯片內置多種工作模 式,在空載情況下,芯片進入 Burst mode 模式,消除變壓器的音頻噪音,提高轉換效 率;在輕載情況下,電路進入 QR 模式,有 效提高電路的轉換效率;在低壓重載情況 下,電路進入固定頻率 CCM 模式。內部集成 斜坡補償模塊,有利于 CCM 模式下系統閉環 反饋回路的穩定性,減小了輸出紋波電壓。
芯片外置 OVP 保護功能,可以通過 VSET 管腳的上偏電阻調節芯片的 OVP 保護上限, 以滿足不同條件的用戶需求。 芯片內部集成多種異常狀態保護功能, 包括 VDD 欠壓保護及過壓保護,過載保護, CS 過流和懸空保護,過溫保護功能。在電路 發生異常時,芯片進入保護狀態并自動重啟 檢測,直至異常解除為止,輸出正常。
Burst mode 模式去除音頻噪音并提高輕載效率
低啟動電流和工作電流 滿足六級能效標準
滿載65KHz固定頻率 QR/谷底開通模式
輕載/空載Burst mode 軟啟動功能
具備抖頻模式降低EMI 電流模式控制
內置CS管腳短路保護功能 內置斜坡補償功能 內置前沿消隱
VDD過壓保護和欠壓保護 過載保護和過溫保護 外置輸出OVP 逐周期限流功能
輸出二極管短路保護功能
應用領域 電源適配器 開放式電源 TV/機頂盒電源

| 產品型號 | 功能特點 | 典型功率 | 功率器件 | 最大頻率 | 封裝形式 |
|---|---|---|---|---|---|
| RM6514S | CCM/QR、六級能效標準 | 18W/24W | 內置MOS | 65kHz | SOP-7 |
| RM6515D | CCM/QR、六級能效標準 | 18W/24W | 內置MOS | 65kHz | DIP-7 |
| RM6517D | CCM/QR、六級能效標準 | 30W/36W | 內置MOS | 65kHz | DIP-7 |
| RM6510T | CCM/QR、六級能效標準 | 100W/100W | 外置MOS | 65kHz | SOT23-6 |
| RM6500SA | CCM/QR、六級能效標準 | 100W/100W | 外置MOS | 65kHz | SOP-8 |
| RM6522SA | 內置?壓MOS QR/?底開通模式 ?壓VCC | 15W/18W | 內置MOS | 100kHz | SOP-7 |
| RM6500S | CCM/QR、六級能效標準 | 100W/100W | 外置MOS | 65kHz | SOP-8 |
| RM6526D | 內置?壓MOS QR/?底開通模式 ?壓VCC | 25W/30W | 內置MOS | 100kHz | DIP-7 |
| RM6524D | 內置?壓MOS QR/?底開通模式 ?壓VCC | 20W/25W | 內置MOS | 100kHz | DIP-7 |
| RM6523D | 內置?壓MOS QR/?底開通模式 ?壓VCC | 18W/20W | 內置MOS | 100kHz | DIP-7 |
| RM6522D | 內置?壓MOS QR/?底開通模式 ?壓VCC | 12W/15W | 內置MOS | 100kHz | DIP-7 |
| RM6524SAL | 內置?壓MOS QR/?底開通模式 ?壓VCC | 20W/25W | 內置MOS | 65kHz | SOP-7 |
| RM6524SA | 內置?壓MOS QR/?底開通模式 ?壓VCC | 20W/25W | 內置MOS | 100kHz | SOP-7 |
| RM6523SAL | 內置?壓MOS QR/?底開通模式 ?壓VCC | 20W/25W | 內置MOS | 65kHz | SOP-7 |
| RM6523SAH | 內置?壓MOS QR/?底開通模式 ?壓VCC | 20W/25W | 內置MOS | 100kHz | SOP-7 |
| RM6523SA | 內置?壓MOS QR/?底開通模式 ?壓VCC | 20W/25W | 內置MOS | 100kHz | SOP-7 |
| RM6528NS | 內置?壓GaNFET QR/?底開通模式 | 20W/25W | 內置GaN | 100kHz | ESOP-8 |
| RM6524NDH | 內置?壓GaNFET QR/?底開通模式 | 45W/50W | 內置GaN | 100kHz | DFN8*8 |
| RM6524ND | 內置?壓GaNFET QR/?底開通模式 | 35W/45W | 內置GaN | 100kHz | DFN5*6 |
| RM6522ND | 內置?壓GaNFET QR/?底開通模式 | 60W/65W | 內置GaN | 100kHz | DFN8*8 |
| RM6520SDQ | ?壓啟動 ?壓VCC QR/?底開通模式 | 120W/120W | 外置MOS | 100kHz | SOP-8 |
| RM6520NDQ | ?壓啟動 ?壓VCC QR/?底開通模式 | 120W/120W | 外置GaN | 100kHz | SOP-8 |
| RM6520SL | ?壓VCC , QR/?底開通模式,六級能效標準 | 120W/120W | 外置MOS | 65kHz | SOP-8 |
| RM6520TN | ?壓VCC , QR/?底開通模式,六級能效標準 | 120W/120W | 外置GaN | 100kHz | SOT23-6 |
| RM6604NDQ | 高壓啟動,QR,內置高壓GaNFET,集成GaN驅動器,六級能效標準 | 36W/40W | 內置GaN | 130kHz | DFN5*6 |
| RM6602NDQ | 高壓啟動,QR,內置高壓GaNFET,集成GaN驅動器,六級能效標準 | 65W/70W | 內置GaN | 130kHz | DFN8*8 |
| RM6601NDQ | 高壓啟動,QR,集成GaN驅動器,六級能效標準 | 100W/100W | 外置GaN | 130kHz | SOP-8 |
| RM6520TL | ?壓VCC , QR/?底開通模式,六級能效標準 | 120W/120W | 外置MOS | 65kHz | SOT23-6 |
| RM6520T | ?壓VCC , QR/?底開通模式,六級能效標準 | 120W/120W | 外置MOS | 100kHz | SOT23-6 |
| RM6520S | ?壓VCC , QR/?底開通模式,六級能效標準 | 120W/120W | 外置MOS | 100KHZ | SOP-8 |