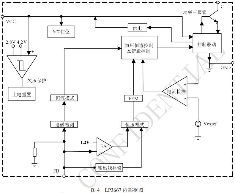
LP3667 是一款高度集成的隔離型適配器和充 電器的自供電 PSR 控制芯片,外圍設計極其簡單。
LP3667 固定原邊峰值電流,通過變壓器原副邊 匝比來設置輸出恒流點;通過設定一個 FB 電阻來 設置輸出恒壓點。 為了實現系統成本的極致簡化,LP3667 內置啟 動電路,外圍不需要啟動電阻,內置 FB 下偏電阻, 固定峰值電流來實現取消限流電阻;采用自供電的 方式來取消輔助繞組 VCC 供電二極管。
LP3667 為了優化輸出電流的一致性,內置輸入 線電壓補償功能;為了節約外圍的線材,LP3667 采用了固定輸出線纜補償的方式進行輸出電壓補 償。
LP3667 集成了多種的保護功能,包括 VCC 鉗 位/欠壓保護,輸出短路保護,過溫保護。
LP3667 采用 SOP7L 封裝
特點
? 集成 BJT,適用于 5W 以下隔離方案 ? 自供電,優化系統成本 ? 待機功耗 75mW ? 專利的電流驅動,降低溫升
? 內置 FB 下偏電阻 ? 內置高精度的固定峰值電流,恒流精度高
? 輸出線損補償技術 ? 輸出短路保護功能 ? VCC 欠壓保護功能 ? 過溫保護
應用
? 適配器、充電器 ? LED 驅動電源 ? 線性電源和 RCC 開關電源升級換代 ? 其它輔助電源




| PartNo. | BJT BV (V) | Ipkmax (mA) | Rst (MΩ) | OVP (%) | UVP (%) | Icable (uA) | Fsw_min (Hz) | FB下偏 (kΩ) | Demag Duty (%) | Dynamic | Package | Application |
| LP3667A | 800 | 220 | 8 | No | 40 | 2.5 | 100 | 12 | 50 | Low | SOP7L | 3W |
| LP3667AH | 800 | 180 | 8 | No | 40 | 6.5 | 100 | 12 | 50 | Low | SOP7L | 2.5W |
| LP3667B | 850 | 355 | 8 | No | 40 | 2.5 | 100 | 12 | 50 | Low | SOP7L | 5W |
| LP3667BH | 850 | 330 | 8 | No | 40 | 6.5 | 100 | 12 | 50 | Low | SOP7L | 5W |
| LP3712AP | 800 | 180 | 8 | 140 | 25 | 12 | 120 | 外置 | 50 | Low | SOP7L | 2.5W輸入過欠壓 |
| LP3712CH | 850 | 200 | 8 | 140 | 30 | 12 | 600 | 外置 | 45 | Low | SOP7L | 3W |
| LP3713CP | 850 | 330 | 8 | 140 | 25 | 12 | 120 | 外置 | 50 | Low | SOP7L | 5W輸入過欠壓 |
| LP3713CH | 850 | 330 | 8 | 140 | 30 | 12 | 600 | 外置 | 50 | Low | SOP7L | 5W |
| LP3714CH | 750 | 480 | 8 | 140 | 30 | 12 | 600 | 外置 | 50 | Low | SOP8L | 7.5W |
| LP3714CL | 850 | 330 | 8 | 140 | 30 | 12 | 600 | 外置 | 48 | Low | SOP8L | 5W |