DW01是一個鋰電池保護電路,為避免鋰電池因過充電、過放電、電流過大導致電池壽命縮短或電池被損壞而設計的。用于鋰電池的充電、放電保護電路、電話機電池或其它鋰電池高精度保護器。
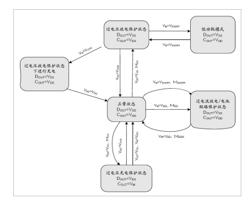
DW01是一款高精度的鋰電池保護電路。正常狀態下,如果對電池進行充電,則DW01可能會 進入過電壓充電保護狀態;同時,滿足一定條件后,又會恢復到正常狀態。如果對電池放電,則可能會 進入過電壓放電保護狀態或過電流放電保護狀態;同時,滿足一定條件后,也會恢復到正常狀態。圖3 示 出了其典型應用線路圖,圖4 是其狀態轉換圖。下面就各狀態進行詳細描述。
■正常狀態 在正常狀態下,DW01由電池供電,其VDD端電壓在過電壓充電保護閾值VOC和過電壓放電 保護閾值VOD 之間,VM 端電壓在充電器檢測電壓(VCHG)與過電流放電保護閾值(VEDI)之間, CO 端和DO 端都輸出高電平,外接充電控制N-MOS 管Q1 和放電控制N-MOS 管Q2 均導通。時, 既可以使用充電器對電池充電,也可以通過負載使電池放電。
■過電壓充電保護狀態 保護條件 正常狀態下,對電池進行充電,如果使VDD 端電壓升高超過過電壓充電保護閾值VOC,且持續時 間超過過電壓充電保護延遲時間tOC,則DW01將使充電控制端CO由高電平轉為VM端電平(低電 平),從而使外接充電控制N-MOS管Q1關閉,充電回路被“切斷”,即DW01進入過電壓充電保 護狀態。 恢復條件 有以下兩種條件可以使DW01從過電壓充電保護狀態恢復到正常狀態:1)電池由于“自放電” 使VDD端電壓低于過電壓充電恢復閾值VOCR;2)通過負載使電池放電(注意,此時雖然Q1 關閉, 但由于其體內二極管的存在,使放電回路仍然存在),當VDD 端電壓低于過電壓充電保護閾值VOC, 且VM 端電壓高于過電流放電保護閾值VEDI(在Q1 導通以前,VM 端電壓將比VSS 端高一個二極管 的導通壓降)。 DW01恢復到正常狀態以后,充電控制端CO將輸出高電平,使外接充電控制N-MOS管Q1回 到導通狀態。 DW01進入過電壓充電保護狀態后,如果外部一直接有充電器,致使VM電壓小于充電器檢測 電壓(VCHG),那么即使當其VDD降至VOCR以下,DW01也不會恢復到正常狀態。此時必須去 掉充電器,DW01才會回到正常狀態。
■過電壓放電保護/低功耗狀態 保護條件 正常狀態下,如果電池放電使VDD 端電壓降低至過電壓放電保護閾值VOD,且持續時間超過過電 壓放電保護延遲時間tOD,則DW01將使放電控制端DO由高電平轉為VSS端電平(低電平),從 而使外接放電控制N-MOS管Q2關閉,放電回路被“切斷”,即DW01進入過電壓放電保護狀態。 同時,VM 端電壓將通過內部電阻RVMD 被上拉到VDD。




